发布时间:2024-06-21 浏览量:0

一则来自NewScientist的报道,研究人员开发出一种方法,可以将皮肤细胞“年轻”30岁,从成熟细胞中制造干细胞,未来可用于针对皮肤相关的疾病。

英国剑桥的科学家们发明了一种技术,利用山中因子使皮肤细胞恢复活力的同时又不失去它们以前的功能。研究人员收集了三名平均年龄在50岁左右的供体皮肤细胞样本,然后将这些细胞暴露在山中因子中13天,以部分地延缓细胞衰老。然后去除山中因子,让细胞生长。

研究人员发现,部分重编程细胞的表观遗传时钟和转录组谱与年轻人的皮肤细胞谱相匹配。恢复活力的细胞也像年轻的细胞一样发挥作用,比那些没有经历重编程的细胞产生更多的胶原蛋白。
研究人员还发现,重新编程的细胞比未编程的细胞更快促进伤口愈合。这项研究是细胞抗衰老疗法领域的一个突破。
细胞疗法与提升年轻态
PART 01
众多研究表明了细胞疗法在提升年轻态方面具有巨大潜力。有研究证明从老年小鼠中分离的上皮祖细胞(已衰老)在与间充质干细胞或间充质干细胞囊泡共培养后,可使导致衰老化的上皮祖细胞恢复活力[3]。

图 | 引用自文献3
这一研究证明了间充质干细胞抗衰老机制的2条理论路径均可行。无论是直接注射干细胞还是选择细胞衍生物均可取得正面效应。
有临床研究表明,在44岁中年患者急性重度胰腺炎早期的标准治疗中纳入间充质干细胞,可以有针对性地、相对快速地干预异常稳态过程、抑制毒性现象、恢复免疫应答和改善微循环[4]。
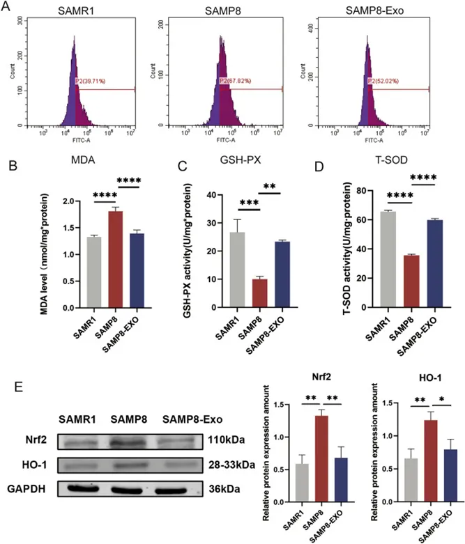
也有研究表明,天然的间充质干细胞外泌体(MSC-Exos )在体外小胶质细胞培养系BV2中均具有神经保护作用,并在具有加速衰老表型的衰老SAMP8小鼠的大脑中表现出抗凋亡和抗氧化作用[5]。

图 |MSC-Exos 减弱了衰老小鼠大脑中氧化应激的增加
我国政策:发展抗衰老产业
PART 02
细胞疗法提升年轻态的发展历程可追溯至20世纪初,1931年,瑞士医生保罗-尼汉斯首次将山羊胚胎细胞提取并注射入人体,成功挽救了患者的生命 。随后,德国学者西格弗里·布洛克进一步研究并发展了细胞疗法针剂,确保了细胞的活性与纯净性。2010年,德国的活细胞疗法引进中国。
近日,国家药监局评审中心(CDE)在《中国食品药品监管》上最新发文,探索我国先进治疗药品的范围和分类。细胞和基因治疗产品有望划入先进治疗药品行列!

根据Citeline数据库统计,截至2024年4月,全球共有100余种基因、细胞与RNA 产品获得批准上市,超过3700余种产品(其中包括约55% 的基因治疗产品,53% 的细胞治疗产品)处于临床前或临床(约占30%)开发阶段。
虽然我国先进治疗产业起步较晚,但目前已发展成为全球细胞疗法研发热度最高的地区。根据ClinicalTrials.gov 网站不完全统计数据,我国细胞治疗临床试验数量及申报产品数量位居全球第二位,仅次于美国。
2024年1月15日,国务院办公厅印发首个以“银发经济”命名的政策文件《关于发展银发经济增进老年人福祉的意见》首次提出发展抗衰老产业的方向。

其中“聚焦多样化需求,培育潜力产业”下的第十七条强调:发展抗衰老产业。深化皮肤衰老机理、人体老化模型、人体毛发健康等研究,加强基因技术、再生医学、激光射频等在抗衰老领域的研发应用。推动基因检测、分子诊断等生物技术与延缓老年病深度融合,开发老年病早期筛查产品和服务。推进化妆品原料研发、配方和生产工艺设计开发。
《老年医学与保健》杂志上发布的《中国衰老与抗衰老专家共识(2019年)》[8],成体干细胞的衰老乃至耗竭是组织器官衰老和老年性疾病的重要诱因。


未来展望
PART 03
干细胞是人体的各组织器官的祖细胞,是人体再生修复能力的关键,虽然人类利用干细胞在对抗衰老保持年轻态方向仍需要进一步开展更大规模的研究,但是现阶段取得的一些向好的结果,让我们有理由相信人类放慢衰老的步伐将会有机会得以实现。我们也期待着干细胞在对抗衰老及衰老伴随的功能障碍领域将发挥更大的作用带来更多的惊喜
【注】文章内容旨在科普细胞知识,进行学术交流分享,了解行业前沿发展动态,不构成任何应用建议。


