发布时间:2025-04-25 浏览量:0
前言
INTRODUCTION
角膜作为眼睛最外层的透明组织,对于保护眼内结构以及维持正常视觉功能起着不可或缺的作用。然而,角膜疾病和损伤,如角膜溃疡、化学损伤或热烧伤等,往往会引发一系列严重问题,甚至最终可能导致失明。角膜损伤的常见治疗手段是角膜移植手术,但手术存在供体组织获取困难、技术要求高以及需要长期全身免疫抑制等问题,极大地限制了其临床应用。
近年来,组织工程技术和干细胞疗法在角膜修复领域前景广阔,间充质干细胞(MSCs)及其外泌体(Exos)备受关注。2025年初,一项发表于《Journal of Controlled Release》期刊的研究成果,为角膜损伤的应对带来了创新性突破—3D间充质干细胞外泌体功能化水凝胶。

△原理示意图
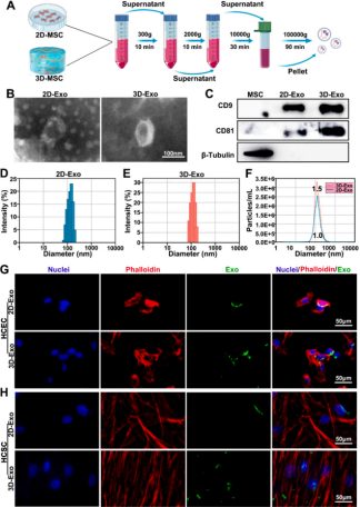
研究团队采用甲基丙烯酰化明胶(GelMA)水凝胶培养 MSCs,使用差速和超速离心法成功获得3D-Exos。与二维培养的MSCs相比,在3D培养体系中,MSCs分布更为均匀,Sox2和Nanog等干性标记物的表达水平显著更高,为后续的治疗效果奠定了坚实基础。对3D-Exos的特性研究发现,尽管其在形态和直径上与2D-Exos相似,但从相同数量的2D-MSCs或3D-MSCs中收集的相同体积的上清液中提取的外泌体,3D-Exos浓度比2D-Exos高出1.5倍,并且在被角膜上皮细胞和角膜基质细胞内化的过程中表现更为优异。在促进细胞增殖和迁移的实验中,3D-Exos也展现出卓越的性能。此外,3D-Exos能够有效维持角膜缘干细胞的干性,抑制其向终末成熟角膜上皮细胞分化,同时减少角膜基质瘢痕形成,对于角膜的修复和功能恢复具有重要意义。

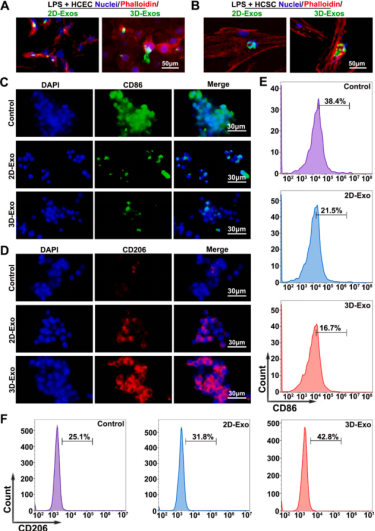
炎症反应是角膜损伤修复过程中的关键阻碍因素,而3D-Exos在模拟体内炎症环境的实验中,能够促进巨噬细胞从促炎的 M1 表型向抗炎的 M2 表型转化,从而减轻炎症反应。

为了进一步优化3D-Exos在角膜损伤应对中的应用,研究人员将其与GelMA水凝胶相结合。这种水凝胶不仅具有高透明度和良好的生物相容性,还能为角膜修复提供适宜的力学支撑。其独特的微孔结构为细胞的生存和迁移创造了有利条件,同时实现了3D-Exos的持续释放。在动物实验环节,研究人员以新西兰白兔为实验对象,建立了角膜损伤模型,并分别使用2D-Exo-水凝胶、3D-Exo-水凝胶和空白水凝胶进行处理,发现3D-Exo-水凝胶组在角膜愈合方面表现最为出色,白兔角膜水肿明显减轻,上皮化进程显著加快,瘢痕形成得到有效抑制。深入探究发现3D- Exos中富含的miR-150-5p通过靶向PDCD4基因,促进角膜细胞增殖,同时减少炎症因子的释放,为角膜损伤的治疗提供了新的理论依据和潜在的治疗靶点。

综上所述,该研究开发的3D-Exo-GelMA水凝胶,为角膜损伤的治疗提供了一种创新的无细胞策略。其在抑制免疫炎症、促进角膜再生修复方面展现出巨大潜力,有望在未来临床中得到广泛应用,为角膜损伤患者带来恢复视力的新希望。随着相关研究的不断深入,我们也期待这一创新技术的不断完善,为眼科医学领域带来更多突破。
【注】文章内容旨在科普细胞知识,进行学术交流分享,了解行业前沿发展动态,不构成任何应用建议。

